【资讯】涉及保温材料!《陕西省建设领域推广应用及限制禁止使用技术目录(第一批)》发布
【资讯】涉及保温材料!《陕西省建设领域推广应用及限制禁止使用技术目录(第一批)》发布
2023年1月11日,陕西省住房和城乡建设厅发布《陕西省建设领域推广应用及限制禁止使用技术目录(第一批)》。其中,与保温材料相关的主要内容如下:

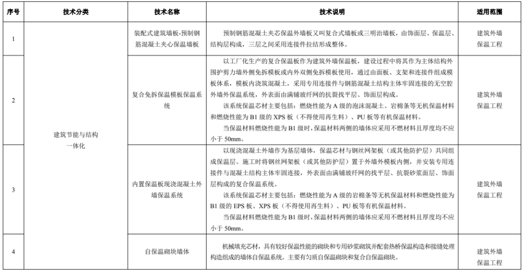
01推广应用技术部分


02限制使用部分

03禁止使用部分

完整目录请点击以下链接进行查看:
本文来源:陕西省住房和城乡建设厅
声明:凡本平台注明"来源xxx"的文/图等稿件,本平台转载出于传递更多信息及方便行业探讨之目的,并不意味着本平台赞同其观点或证实其内容的真实性,文章内容仅供参考。如若侵权,联系删除。









